AG手机版官网

谢谢您!接待光临我们的官网网站
设为首页 · 加入收藏English
通知通告
AG手机版官网·(集团)首页入口目今位置:首页 >> 集团资讯 >> 通知通告
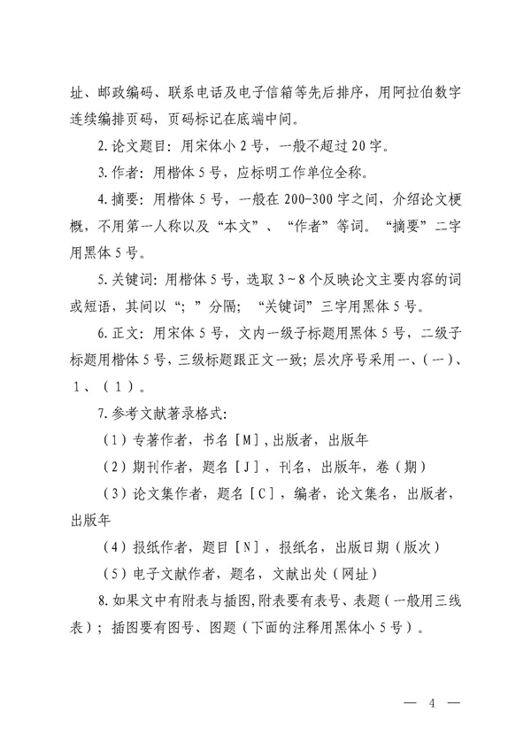
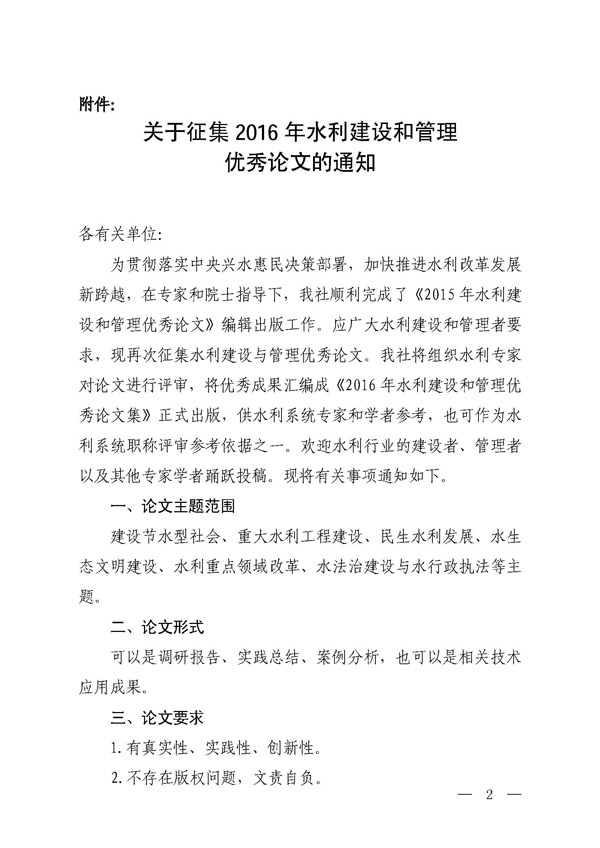
转发征集2016年水利建设和治理优异论文的通知
宣布时间:2016-04-29
泉源:
浏览量:

 

AG手机版官网 2009版权所有 赣ICP备18002566号-1 赣公网安备 36012102000286号
地 址:江西省南昌县江西千亿修建科技工业园32号
服务热线: 0791-86829368 联系单位:AG手机版官网
手艺支持 珠峰科技 网络清静网 互联同盟
AG手机版官网·(集团)首页入口
AG手机版官网建设公众号
网站地图